GUN之ld
本文将介绍 GNU ld 及其使用,参考Using LD, the GNU linker
1 Overview¶
ld将目标文件和静态库文件结合在一起,重定向他们的数据,合并符号引用。编译程序的最后一步通常是运行ld。
ld接受AT&T链接编辑命令语言语法(AT&T Link Editor Command Language syntax)格式的链接命令语言(Linker Command Language)文件,来显式地控制整个链接过程。
ld使用BFD库操作目标文件,这允许ld支持链接不同格式的目标文件。
许多链接器在发生错误后立即停止执行,而GNU ld尽可能继续执行,便于定位更多的错误。
2 命令行选项¶
链接器支持一大堆命令行选项,但是在任何特定的环境,都只有少量的选项被使用。例如,最基本的链接命令:
上述命令告诉ld,链接crt0.o,hello.o和libc.a或者libc.so产生一个可执行文件a.out。
2.1 选项顺序¶
一些选项可以出现在任何位置。然而涉及文件的命令,如-l或者-T,文件会在命令出现的位置被读入。保持和目标文件及其它文件选项的相对位置。后面可以看到,这些顺序是重要的。
2.2 重复选项¶
非文件选项重复,且其参数与之前的不同。或者没有影响,或者覆盖之前(命令行左侧)的参数。出现多次有意义的参数在后面会提到。
2.3 非选项参数¶
非选项参数是要被链接的目标文件或者静态库文件,他们可以出现任何位置。
2.4 链接脚本¶
链接脚本可以用非选项参数的方式设置,链接器会先将其当成目标文件格式,当不能识别目标文件的格式时,他将其当成一个链接脚本。这种方式的链接脚本,增大主链接器脚本,而不是替换。主链接器脚本是缺省链接脚本,或者-T指定的链接脚本。
2.5 选项参数格式¶
单字符选项,前面有且仅有一个破折号,参数或者选项连在一起,或者作为一个独立的参数,立即跟在选项后面。如"-lc" 或"-l c"。
多字符选项,选项名前有一个或两个破折号,如"-trace-symbol"与"--trace-symbol"是一样的。唯一的例外是,o 开头的多字符选项必须使用双破折号,如"--omagic",这是为了避免和 -o 冲突。
多字符选项的参数同样有两种形式,或者使用=、或者作为一个独立的参数立即跟在选项后面,如"--trace-symbol=foo"与"--trace-symbol foo"是一样的。
2.6 gcc传递链接选项¶
如果链接器不是直接被调用,而是通过一个编译器驱动(如gcc),那么所有的链接器选项应当使用一个前缀"-Wl,",或者其它编译器驱动支持的形式,如
这很重要,因为上层驱动可能默默地丢掉链接选项。
如果选项带参数,空格会导致上层驱动误解,这时可以使用不带空格形式,单字符选项连在一起,多字符选项使用=。如
或者将整个链接选项用引号(我认为可以,手册没提到这种用法),如:
3 部分参数¶
-e entry,--entry=entry
使用entry符号,作为开始程序执行的入口,而不是缺省的入口点。如果没有entry符号,则链接器将其当做数字,作为入口地址。数字被翻译为10进制的;如果是0x开头,则被翻译为16进制的;如果是0开头,则是8进制。
-fini=name
创建可执行文件和共享文件时,设置DT_FINI为name指定的地址。缺省,链接器使用_fini。
-h name,-soname=name
创建共享目标文件时,指定DT_SONAME的值。
-init=name
创建可执行文件或者共享文件时,设置DT_INIT为name指定的地址,缺省,链接器使用_init。
-l namespace,--library=namespec
添加静态库或动态库,先搜索libnamespec.so的动态库,没有再搜索libnamespec.a的静态库。如果namespec是:filename的形式,则直接搜索叫filename文件名的库。链接器只会搜索库一次,也就是说,如果库定义了一个符号,而目标文件在方面,不会往前搜索。所以通常被依赖者要放在后面。可以指定同一个库多次。
-L searchdir,--library-path=searchdir
指定库的搜索路径。如果使用-T指定了链接脚本,也指定了链接脚本的搜索路径。搜索路径是全局的,即使他们放在-l之后也同样生效。搜索的顺序,按照-L的顺序。
-o ouput,--output=output
指定输出文件的名字,如果没有指定为a.out。
-q,--emit-relocs
在完全链接的可执行文件中,保留可重定向section和内容。
-i,-r,--relocatable
产生可重定向目标文件。
-s,--strip-all
清掉输出文件的所有符号信息。
-T scriptfile,--script=scriptfile
指定链接器脚本,如果不在当前目录,则尝试搜索-L指定的目录。
-x,--discard-all
删除所有本地符号
-X,--discard-locals
删除所有本地临时符号,这些符号通常以系统定义的本地符号前缀开始,如.L
-( archives -),--start-group archives --end-group
archives是共享文件的列表,它们可以是显式的名字或者-l选项。这些文件将被搜索多次来解析未定义符号,通常只有循环依赖的时候才需要这种方式。
-Bdynmic,-dy,-call_shared
链接共享库,而不是静态库,影响后续的-l选项。
-Bstatic,-dn,-non_shared,-static
链接静态库,而不是共享库,影响后续的-l选项。
-Ifile,--dynamic-linker=file
指定动态链接器的名字。
--fatal-warnings,--no-fatal-warnings
是/否将所有的警告当做错误。影响之后的选项。
-M,--print-map,-Map=file
打印link map到stdout或者文件。
-nostdlib
只搜索命令行或者脚本指定的链接路径。
-pie,--pic-executable
创建位置独立可执行文件。
-rpath=dir
指定运行时库搜索路径。
-shared,-Bshareable
创建共享库。
--section-start=sectionname=org,-Tbss=org,-Tdata=org,-Ttext=org
定位section到绝对地址。org必须是16进制,可以省略前导0x。
-Ttext-segment=org,-Trodata-segment=org
设置text,rodata段的第一个字节到绝对地址。
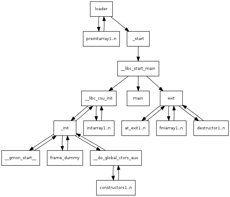
4 crt*.o¶
CRT: C Run-Time Libraries
crtbegin.o,crtend.o
包含全局构造、析构函数相关部分。
crt1.o
包含程序的入口函数 _start,由它负责调用 __libc_start_main 初始化libc并且调用 main 函数进入真正的程序主体。
crti.o,crtn.o
分别包含 .init 段和 .finit 段的一些辅助代码。
运行库在目标文件后引入 .init段(main()前执行)和 .finit 段(main()后执行)。
链接器将 .init 段与 .finit 段合并,并产生 _init() 与 _finit()。
